Version: Unity 6.3 LTS (6000.3)
Language : English
Restrict a render pass to a scene area in URP
Modify URP source code

Injection points reference for URP

URP contains multiple injection points that let you inject render passes into the frame rendering loop and execute them upon different events.

Injection points give a custom render pass access to URP buffers. A render pass has read and write access to all buffers at each injection point.

Unity provides the following events in the rendering loop. You can use these events to inject your custom passes.

Injection point Description
BeforeRendering Executes a ScriptableRenderPass instance before rendering any other passes in the pipeline for the current CameraA component which creates an image of a particular viewpoint in your scene. The output is either drawn to the screen or captured as a texture. More info
See in Glossary
. Camera matrices and stereo rendering are not setup at this point. You can use this injection point to draw to custom input textures used later in the pipeline, for example, LUT textures.
BeforeRenderingShadows Executes a ScriptableRenderPass instance before rendering shadow maps (MainLightShadow, AdditionalLightsShadow passes).
Camera matrices and stereo rendering are not set up at this point.
AfterRenderingShadows Executes a ScriptableRenderPass instance after rendering shadow maps (MainLightShadow, AdditionalLightsShadow passes).
Camera matrices and stereo rendering are not set up this point.
BeforeRenderingPrePasses Executes a ScriptableRenderPass instance before rendering prepasses (DepthPrepass, DepthNormalPrepass passes).
Camera matrices and stereo rendering are already set up at this point.
AfterRenderingPrePasses Executes a ScriptableRenderPass instance after rendering prepasses (DepthPrepass, DepthNormalPrepass passes).
Camera matrices and stereo rendering are set up at this point.
BeforeRenderingGbuffer Executes a ScriptableRenderPass instance before rendering the GBuffer pass.
AfterRenderingGbuffer Executes a ScriptableRenderPass instance after rendering the GBuffer pass.
BeforeRenderingDeferredLights Executes a ScriptableRenderPass instance before rendering the Deferred pass.
AfterRenderingDeferredLights Executes a ScriptableRenderPass instance after rendering the Deferred pass.
BeforeRenderingOpaques Executes a ScriptableRenderPass instance before rendering opaque objects (DrawOpaqueObjects pass).
AfterRenderingOpaques Executes a ScriptableRenderPass instance after rendering opaque objects (DrawOpaqueObjects pass).
BeforeRenderingSkybox Executes a ScriptableRenderPass instance before rendering the skyboxA special type of Material used to represent skies. Usually six-sided. More info
See in Glossary
(Camera.RenderSkybox pass).
AfterRenderingSkybox Executes a ScriptableRenderPass instance after rendering the skybox (Camera.RenderSkybox pass).
BeforeRenderingTransparents Executes a ScriptableRenderPass instance before rendering transparent objects (DrawTransparentObjects pass).
AfterRenderingTransparents Executes a ScriptableRenderPass instance after rendering transparent objects (DrawTransparentObjects pass).
BeforeRenderingPostProcessing Executes a ScriptableRenderPass instance before rendering post-processingA process that improves product visuals by applying filters and effects before the image appears on screen. You can use post-processing effects to simulate physical camera and film properties, for example Bloom and Depth of Field. More info post processing, postprocessing, postprocess
See in Glossary
effects (Render PostProcessing Effects pass).
AfterRenderingPostProcessing Executes a ScriptableRenderPass instance after rendering post-processing effects but before the final blitA shorthand term for “bit block transfer”. A blit operation is the process of transferring blocks of data from one place in memory to another.
See in Glossary
, post-processing anti-aliasing effects, and color grading.
AfterRendering Executes ScriptableRenderPass instance after rendering all other passes.

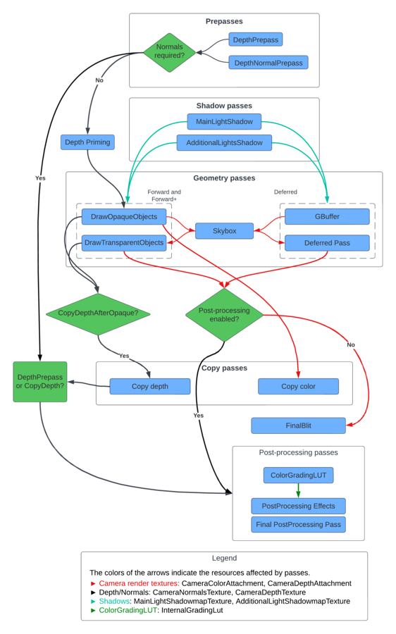
The following diagram shows the passes and the flow of frame resources in a URP frame:

URP frame rendering graph and pases
URP frame rendering graph and pases
Restrict a render pass to a scene area in URP
Modify URP source code